Por: Nadia Vargas
Ha llegado la tercera temporada de la aclamada serie “Dark”, llena de misterio y de suspenso con una amplia dosis de ciencia ficción. Esta es una serie conocida por ser difícil de entender, y no sólo porque todos los personajes hablan Alemán. Los viajes en el tiempo, la cantidad de personajes (¡y de versiones temporales de cada personaje!), así como la misma espera puede hacer frustrante el intentar adentrarte y disfrutar del gran final de esta serie. Si lo que quieres es recordar lo más importante para sintonizar el épico final de esta saga, te dejo aquí los giros más importantes de Dark temporada 1 & 2.
¡Advertencia! ¡TODO lo siguiente es spoiler, si no quieres saber qué pasa en las temporadas 1 & 2 de Dark, no continues!
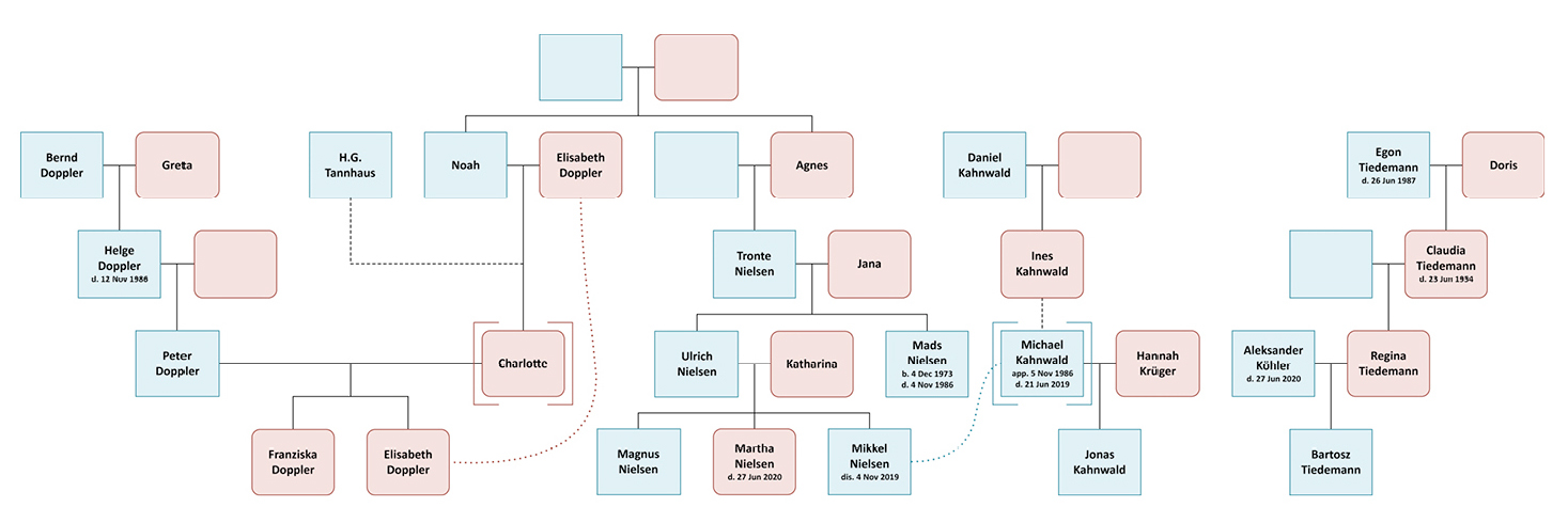
Dark sigue la historia de 4 familias, todas habitantes de Winden en Alemania. Estas son las familias Kahnwald, Nielsen, Doppler y Tiedemann. La familia Tiedemann administran la planta nuclear, la familia Doppler tiene como jefa de policía a Charlotte Doppler, la familia Nielsen tiene Ulrich como oficial policiaco y a Katharina como directora de la escuela de los protagonistas y la familia Kahnwald tiene a nuestro protagonista, Jonas. La serie explora principalmente tres periodos temporales separados por 33 años; 2019, 1986 y 1953, aunque no está limitada a estos tres cuando fuerzas externas a los túneles que conectan a estos tres periodos están en juego. La primera lección de Dark es que no se trata de dónde, si no de cuando.
En la primera temporada lo más importante es comprender cómo la desaparición de Mikkel, en 2019, no es ni accidente ni anomalía, si no una parte de la sucesión de eventos que dieron vida al protagonista, Jonas. Un Jonas mayor que llega al año 2019 poco después de la desaparición del pequeño Mikkel revela que para que la existencia de los dos continúe, es necesario permitir que Mikkel no solo permanezca en 1986 si no que crezca ahi hasta volverse el papá de Jonas y llegar al mismo final que su padre tuvo antes de los eventos de la trama; el colgarse dejándoles una carta. Aún así Jonas busca revelarse contra su versión mayor y contra los planes del misterioso Noah, pero accidentalmente queda varado en… 2052, 33 años después de su época.
En el 2052, encuentra a un Bosón de Higgs, que le da una forma de regresar en el tiempo pero lo arroja 99 años atrás. Es ahí donde conoce a su versión más vieja y deformada, Adán, líder de Noah y creador del culto de viajeros en el tiempo “Sic Mundus Creatus Est”. En contraste con la postura de Jonas, Adán esta convencido de la necesidad de preservar los eventos temporales, incluyendo una calamidad que destruirá su pueblo el 27 de Junio del 2020. Con este conocimiento Jonas es enviado al día del suicidio de su padre y confrontado con la realidad de la autopreservación de su historia. Es ahí donde conoce a una
Claudia Tiedemann anciana y entiende que la única forma de cambiar su historia es derrotando a Adán. Claudia Tiedemann del futuro distante se entrena a si misma de 1986 para prevenir los eventos temporales, trabajando junto con Jonas y parar a Adán. No es la única recibiendo mensajes temporales, con Charlotte sintiendo que las pistas llevan a su origen biológico, siendo adoptada ella. Es cuando conocemos la motivación de Noah, buscaba a través del tiempo a su hija Charlotte, a quien tuvo con su esposa Elisabeth en el futuro. Elisabeth es la joven hija de Charlotte en el presente, volviéndolas a ambas madre e hija una de la otra.
Pero no todas las madres son iguales, y Hannah al ser confrontada con el conocimiento de que su hijo Jonas viajó por el tiempo hasta volverse adulto le quita su maquina de tiempo y escapa a 1954. En un acto de rebeldía decide no volver a viajar en el tiempo y quedarse en esta época.
Llega el 27 de Junio del 2020 y sin importar los esfuerzos de todos, la Apocalipsis llega. Es tan claro que los eventos están predeterminados que el intento de Noah de matar a Adán es imposible, más su muerte llega fácilmente a manos de su hermana. De esta manera, la muerte del amor de Jonas (Martha) también llega, como estaba ya predicha y su mundo esta por acabar…. hasta que llega Martha!?
Ella introduce una nueva variante, no se trata solo de dónde, ni de cuando, si no de qué mundo. ¿Qué significa esto? ¿Cómo es posible que Jonas se pueda convertir en Adán? ¿Existe el libre albedrío cuando toda tu historia ya está escrita? ¿Se puede salvar un mundo que ya ha acabado? Para conocer la respuesta a esta y muchas más preguntas y atestiguar una de las series más inteligentes y complejas, tendrás que sintonizar la tercera temporada de Dark, en la plataforma de streaming Netflix. No dudes en consultar el árbol genealógico, tomar las notas que necesites y recordar que TODO está conectado.





